12 年
手机商铺
公司新闻/正文
245 人阅读发布时间:2025-11-03 10:14
肺脏(Lung)是哺乳动物呼吸系统中最重要的器官,其主要功能是将氧气送入血液,并将二氧化碳排出体外。除呼吸调节功能外、肺脏还承载着免疫、肺循环、造血等多种重要的功能。
肺脏包括支气管、小(细)支气管、肺泡管和肺泡。肺泡是支气管树的终末部分和肺部气体交换的主要部分,也是肺的功能单位,主要由I型和II型肺泡上皮细胞组成。

肺脏的结构及主要细胞类型
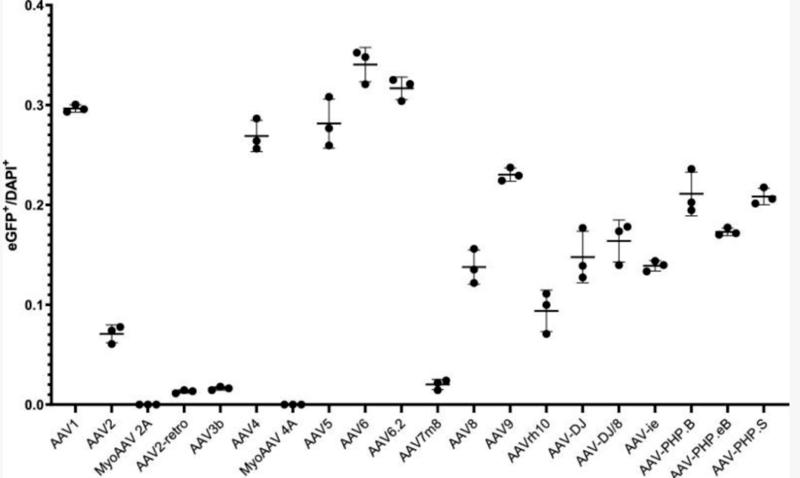
AAV血清型多种多样,不同血清型转染的组织类型、细胞类型和感染效率各不相同。
AAV9能够转导小鼠的气道和肺组织,主要感染肺泡上皮细胞[2]
AAV6可以高效转导小鼠支气管和肺泡上皮细胞,且在肺类器官中也表现出良好的感染效率[3]
AAV4可以强转导小鼠肺内皮细胞[4]
AAV.CPP.16对小鼠和非人灵长类动物的呼吸道组织具有高度嗜性[5]

AAVs在小鼠肺部的感染效率分析[6]

不同AAV血清型对人肺实质的侵染能力
此外,肺靶向AAV嗜性根据动物模型的不同而存在差异。在小鼠与低等灵长类动物模型中,AAV5/AAV6型是感染肺部的理想选择;针对高等灵长类动物,AAV1对肺部的感染效率更高;在肺癌的研究中,通常推荐AAV2型。
根据不同的注射方式和实验目的,可选择不同的启动子来实现AAV在肺部的靶向表达。
常见的广谱型启动子CMV、CAG即可在肺部中较好表达,如果特异性要求不高的话可以选择CMV启动子;若要实现目的基因在肺部特定类型细胞中的表达,推荐选择肺部特异性的启动子。
关于肺部注射方式
AAV在肺部的注射方式有多种,鼻内滴注,内镜辅助口腔气管插管手术,气管内注射均可以将病毒递送到肺部,如果对肺部感染AAV的特异性要求较低,也可考虑尾静脉注射。

吉满服务
依托先进的技术创新实力,吉满生物可提供多种对肺部有良好亲嗜性的血清型,如AAV4、AAV5、AAV6、AAV9、AAV-DJ、AAV-DJ/8等,这些血清型已证实能有效转导不同类型的肺部细胞。

客户案例
吉满生物的AAV服务已助力多家科研机构在肺部疾病研究领域取得重要突破,下面展示了部分客户应用案例:
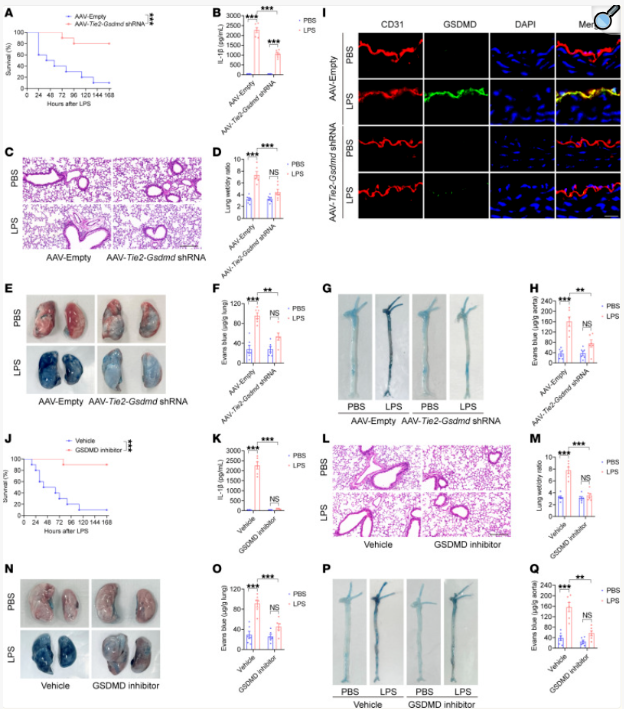
案例一:Endothelial GSDMD underlies LPS-induced systemic vascular injury and lethality[9]

研究背景
脓毒症是由感染引起的全身性炎症反应综合征,病情凶险,死亡率高。革兰氏阴性菌释放的LPS是引发脓毒症的关键因子。尽管血管内皮细胞损伤在脓毒症的致命结局中起重要作用,但其精确分子机制尚不完全清楚。
研究结论
该研究首次精准地阐释了内皮细胞中的GSDMD蛋白在其中的核心作用,明确了内皮GSDMD是治疗脓毒症所致血管损伤的潜在药物靶点,并将其机制锚定在GSDMD-RAGE通路,为开发针对GSDMD-RAGE信号轴或GSDMD本身(如使用纳米抗体、多肽抑制剂)的新型疗法提供了直接的理论依据和方向。
实验细节
实验动物:5周龄雌性C57BL/6 小鼠
血清型:AAV9(敲除)
启动子:SP-C
注射方式:尾静脉注射
注射体积:100 μL
注射量:1E12vg
检测时间:AAV注射6周后,LPS/PBS处理。LPS或PBS处理16小时后,采集小鼠血液、主动脉及肺组织进行检测。

抑制内皮GSDMD激活可改善内毒素血症时内皮屏障的完整性和存活率
吉满助力:Rage shRNA-敲除AAV9载体、TL R4 shRNA-敲除AAV9载体、Gsdmd shRNA-敲除AAV9载体和作为阴性对照的空AAV9载体
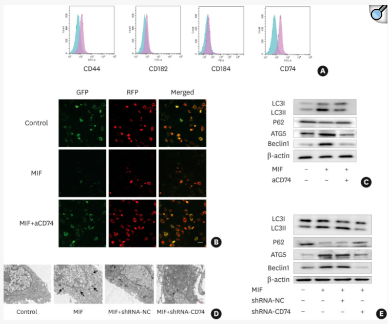
案例二:The role of macrophage migration inhibitory factor (MIF) in asthmatic airway remodeling[10]

研究背景
气道重塑是慢性哮喘的重要病理特征,表现为气道壁增厚、平滑肌增生等结构性改变,导致不可逆的气流受限。MIF作为一种多效性细胞因子,在炎症和免疫调节中发挥关键作用。
研究结论
该研究将MIF的作用从炎症领域扩展至气道重塑领域,揭示了其通过FAK信号通路直接驱动气道平滑肌功能紊乱的核心机制,为从“抗重塑”角度治疗哮喘提供了新的理论依据和潜在的干预靶点。
研究团队通过气管内注射携带MIF及其受体CD74的干扰腺相关病毒(AAV9),特异性敲低小鼠肺组织中的MIF和CD74的表达,证实了MIF通过CD74受体依赖的方式,增强气道平滑肌细胞的自噬,从而推动哮喘气道重塑的病理进程。
实验细节
实验动物:6-9 周龄雌性C57BL/6 小鼠(20~25g)
血清型:AAV9(干扰)
注射方式:气管内注射
注射体积:50 μL
注射量:每只小鼠每天注射1E10vg,持续2周
检测时间:OVA过敏性小鼠模型,在造模的第15天~28天注射AAV,最后一次处理后24h处死,采集BALF(支气管肺泡灌洗液,是从肺部提取的液体)和肺组织用于进一步实验。

吉满助力:MIF shRNA-干扰AAV9载体和CD74 shRNA-干扰AAV9载体
案例三:Thy-1 depletion and integrin β3 upregulation-mediated PI3K-Akt-mTOR pathway activation inhibits lung fibroblast autophagy in lipopolysaccharide-induced pulmonary fibrosis[11]

研究背景
肺纤维化是一种致命的间质性肺病,其特征是成纤维细胞和肌成纤维细胞的过度增殖与细胞外基质的异常积聚。自噬作为细胞在应激条件下分解自身成分以维持内环境稳定的关键过程,在肺纤维化中的作用复杂。前人研究虽表明脂多糖(LPS)可抑制肺成纤维细胞的自噬并激活PI3K-Akt-mTOR通路,从而促进肺纤维化,但其中的上游调控机制不明。
研究结论
该研究揭示在LPS诱导的肺纤维化中,胸腺细胞分化抗原-1 (Thy-1) 的减少和整合素β3 (Itgb3) 的上调能激活PI3K-Akt-mTOR途径并抑制肺成纤维细胞自噬,为肺纤维化的治疗提供了Thy-1和Itgb3这两个潜在的干预新靶点,并提示通过基因治疗(如AAV递送)或小分子药物干预该通路是可行的策略。
实验细节
实验动物:8 周龄雄性 C57BL/6J 小鼠(20~25g)
血清型:AAV6(过表达)
注射方式:跗部内注射(在小鼠后足的踝部与足之间进行的皮下或关节附近注射)
注射体积:50 μL
注射量:5E10vg
检测时间:腹腔注射5 mg/kg LPS连续5天建立肺纤维化模型,腹腔注射整合素β3抑制剂,同时通过跗部内注射注射过表达Thy-1的腺相关病毒(AAV)。在LPS刺激30天后采集肺组织样本。

Thy-1过表达阻止LPS诱导的自噬抑制和LPS诱导的肺纤维化
吉满助力:整联蛋白β3敲除慢病毒(Itgb3-KD)、Thy-1敲除慢病毒(Thy-1-KD)、Thy-1过表达慢病毒(Thy-1-OE)、Thy-1过表达AAV9载体
吉满生物专注提供病毒包装服务14年,在AAV包装项目有着丰富的经验。我们遵循ISO9001认证的质量体系和严格的病毒纯化工艺,确保从质粒构建到病毒包装纯化的每一步都具备高标准的质量控制。
我们不仅提供包括过表达、RNA干扰(shRNA)、Cre-Loxp系统等多种功能在内的AAV定制服务,还有超多AAV现货产品,覆盖从基础功能研究到复杂疾病模型构建的广泛需求。
未来,吉满生物将继续筛选并开发AAV血清型和启动子,赋能更多的科研工作者,助力创新成果的落地。如果您有高效精准靶向肺部基因递送的需求,欢迎咨询我们!
11月已拉开序幕,我们的宠粉福利也即刻重磅续航!
在11月3日-11月30日期间,购买吉满任意产品或服务,累计订单金额达到5880元,即可解锁专属好礼!
礼品清单已上线,狂欢盛宴不停,速来挑选!

参考文献:
[1] He S, Gui J, Xiong K, et al. A roadmap to pulmonary delivery strategies for the treatment of infectious lung diseases. Journal of Nanobiotechnology. 2022, 20(01): 101. DOI: 10.1186/s12951-022-01307-x.
[2] Bell C L, Vandenberghe L H, Bell P, et al. The AAV9 receptor and its modification to improve in vivo lung gene transfer in mice. Journal of Clinical Investigation. 2011, 121(06): 2427-2435. DOI: 10.1172/JCI57367.
[3] Halbert C L, Allen J M and Miller A D. Adeno-associated virus type 6 (AAV6) vectors mediate efficient transduction of airway epithelial cells in mouse lungs compared to that of AAV2 vectors. Journal of Virology. 2001, 75(14): 6615-6624. DOI: 10.1128/JVI.75.14.6615-6624.2001.
[4] Walkey C J, Snow K J, Bulcha J, et al. A comprehensive atlas of AAV tropism in the mouse. Molecular Therapy. 2025, 33(03): 1282-1299. DOI: 10.1016/j.ymthe.2025.01.041.
[5] Yang Z, Yao Y, Chen X, et al. Cross-species tropism of AAV.CPP.16 in the respiratory tract and its gene therapies against pulmonary fibrosis and viral infection. Cell Reports Medicine. 2025, 6(06): 102144. DOI: 10.1016/j.xcrm.2025.102144.
[6] Wu H, Zhao A, Bu Y, et al. Tropism of adeno-associated virus serotypes in mouse lungs via intratracheal instillation. Virology Journal. 2024, 21(01): 302. DOI: 10.1186/s12985-024-02575-9.
[7] Meyer-Berg H, Zhou Yang L, Pilar de Lucas M, et al. Identification of AAV serotypes for lung gene therapy in human embryonic stem cell-derived lung organoids. Stem Cell Research & Therapy. 2020, 11(01): 448. DOI: 10.1186/s13287-020-01950-x.
[8] Degiulio J V, Kaufman C D and Dean D A. The SP-C promoter facilitates alveolar type II epithelial cell-specific plasmid nuclear import and gene expression. Gene Therapy. 2010, 17(04): 541-549. DOI: 10.1038/gt.2009.166.
[9] Su E, Song X, Wei L, et al. Endothelial GSDMD underlies LPS-induced systemic vascular injury and lethality. JCI Insight. 2025, 10(03):e182398. DOI: 10.1172/jci.insight.182398.
[10] Li R, Wang F, Wei J, et al. The role of macrophage migration inhibitory factor (MIF) in asthmatic airway remodeling. Allergy Asthma & Immunology Research. 2021, 13(01): 88-105. DOI: 10.4168/aair.2021.13.1.88.
[11] Wan H, Xie T, Xu Q, et al. Thy-1 depletion and integrin β3 upregulation-mediated PI3K-Akt-mTOR pathway activation inhibits lung fibroblast autophagy in lipopolysaccharide-induced pulmonary fibrosis. Laboratory Investigation. 2019, 99(11): 1636-1649. DOI: 10.1038/s41374-019-0281-2.